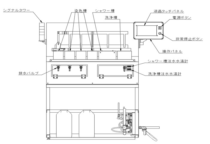
180枚用グラム染色装置(GS-180M:特注品)

使用染色液・動作
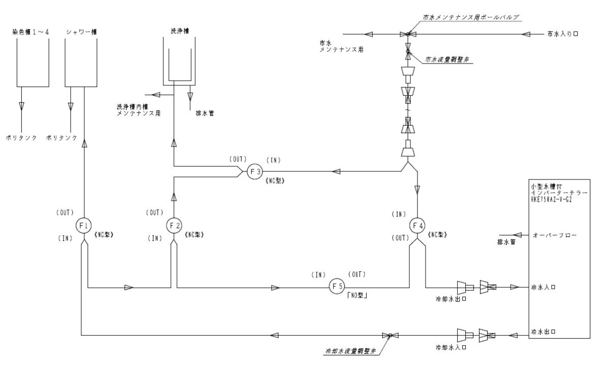
プレ洗浄とクリスタル染色後の洗浄は、温度コントロールされたチラー水で洗浄を行います。
STEP
クリスタル染色
STEP
プレ洗浄(チラー水による温度管理)
STEP
洗浄(チラー水による温度管理)
STEP
ルゴール染色
STEP
プレ洗浄(チラー水による温度管理)
STEP
洗浄
STEP
脱色
STEP
洗浄
STEP
サフラニン染色
STEP
プレ洗浄(チラー水による温度管理)
STEP
洗浄
STEP
原点復帰


お見積り・お問い合わせ
以下のフォームよりお気軽にご連絡ください。
